五、培养目标
本专业培养能够践行社会主义核心价值观,德智体美劳全面发展,具有一定的科学文化基础及文旅融合、“旅游+”等行业前沿认知基础,良好的人文素养、科学素养、数字素养、职业道德和创新意识,精益求精的工匠精神,掌握接待服务、项目策划、产品设计、数字营销及相关法律法规等知识,具备服务质量管理、客户关系管理、部门运营管理等基础能力,面向旅游业、“旅游+”新业态的导游、计调、营销、咨询、服务等岗位群,能够从事旅游咨询、旅游产品策划、旅游数字营销、目的地运营管理等工作的高素质技术技能人才。
六、培养规格
本专业学生应在系统学习本专业知识并完成有关实习实训基础上,全面提升素质、知识、能力,掌握并实际运用岗位(群)需要的专业核心技术技能,总体上须达到以下要求:
(一)知识
1.了解全域旅游、“旅游+”等旅游行业发展新理念、新趋势,熟悉旅游行业的新业态、新模式等知识;
2.掌握地理、历史、民俗、非物质文化遗产、旅游服务礼仪等方面的专业基础理论知识;
3.掌握接待服务、项目策划、产品设计、服务质量管理、客户关系管理等专业核心知识;
4.掌握旅游企业常用办公软件应用相关知识,熟悉线上产品展示、产品维护、与顾客在线答疑等知识;
(二)能力
1.具有处理旅游服务中常见问题的能力,具备应对突发事件的能力;
2.具备旅游咨询、接待讲解、订单跟踪等工作领域内的对客服务能力;
3.具有服务质量控制、客户关系维护、部门运营、产品策划、数字营销的能力;
4.具有适应产业数字化发展需求的基本数字技能,掌握信息技术基础知识、专业信息技术能力,基本掌握旅游运营领域数字化技能;
5.具有探究学习、终身学习能力,具有整合知识和综合运用知识分析问题和解决问题的能力;
6.掌握基本身体运动知识和至少1项体育运动技能,达到国家大学生体质测试合格标准,养成良好的运动习惯、卫生习惯和行为习惯;具备一定的心理调适能力;具有安全管理和公共卫生突发事件应对的能力;
7.掌握必备的美育知识,具有一定的文化修养、审美能力,形成至少1项艺术特长或爱好;
8.培育劳模精神、劳动精神、工匠精神,弘扬劳动光荣、技能宝贵、创造伟大的时代精神,热爱劳动人民,珍惜劳动成果,具备与本专业职业发展相适应的劳动素养、劳动技能。
(三)素质
1.坚定拥护中国共产党领导和中国特色社会主义制度,以习近平新时代中国特色社会主义思想为指导,践行社会主义核心价值观,具有坚定的理想信念、深厚的爱国情感和中华民族自豪感;
2.能够熟练掌握与本专业从事职业活动相关的国家法律、行业规定,掌握绿色生产、环境保护、安全防护、质量管理等相关知识与技能,了解相关产业文化,遵守职业道德准则和行为规范,具备社会责任感和担当精神;
3.掌握支撑本专业学习和可持续发展必备的思想政治理论、科学文化基础知识和中华优秀传统文化等文化基础知识,具有良好的科学素养与人文素养,具备职业生涯规划能力;
4.具有良好的语言表达能力、文字表达能力、沟通和合作能力,具有较强的集体意识和团队合作意识,学习一门外语并结合本专业加以运用;
七、课程设置及学时安排
落实课程思政,推进全员、全过程、全方位育人,实现思想政治教育与技术技能培养的有机统一。开设安全教育(含典型案例事故分析)、社会责任、绿色环保、新一代信息技术、数字经济、现代管理等方面的拓展课程或专题讲座(活动),并将有关内容融入专业课程教学中;将创新创业教育融入专业课程教学和有关实践性教学环节中;自主开设其他特色课程;组织开展德育活动、志愿服务活动和其他实践活动。

(一)公共基础课
按照国家有关规定开齐开足公共基础课程,将思想政治理论、体育、军事理论与军训、心理健康教育、劳动教育课程列为公共基础必修课程。将党史、新中国史、改革开放史、社会主义发展史、中华优秀传统文化、大学语文、高等数学、公共外语、应用文写作、国家安全教育、信息技术、艺术、职业发展与就业指导、创新创业教育、美育等列为必修课程或选修课程,并根据实际情况可开设具有地方特色的校本课程。
本专业共开设公共基础课18门,793学时,占总学时比例30%。其中体育课130学时、毛泽东思想和中国特色社会主义理论体系概论2学分、习近平新时代中国特色社会主义思想概论4学分、思想道德修养与法治4学分、形势与政策4学分。
1.公共必修课程



2.公共选修课程模块

(二)专业(技能)课程
1.专业基础课程
本专业共开设专业基础课8门,共428学时。


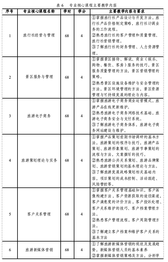
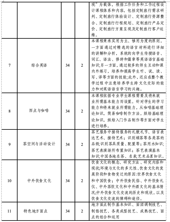
2.专业核心课程
本专业共开设专业核心课6门,共504学时。


3.专业拓展课程
本专业共开设专业拓展课15门,必修4门,学生自选8门,企业课程3门。




4.实践性教学环节
本专业实践性教学474学时、岗位实习开展学期第五、六学期(第五学期20周,第六学期4周,合计24周6个月),岗位实习特殊要求:2、3(注:1安排学生从事高空、井下、放射性、有毒、易燃易爆,以及其他具有较高安全风险的实习;2安排学生在休息日、法定节假日实习;3安排学生加班和上夜班;4岗位实习半年以上.),军训3周、社会实践60学时。
八、教学进程总体安排
本专业总学时为2710学时,每16学时折算1学分。学年周数40,公共基础课程学时为总学时29%。实践性教学学时为总学时的53%,其中,岗位实习分阶段安排在第五、六学期(第五学期20周,第六学期4周),累计时间为6个月。各类选修课程学时为总学时的15%。具体详见表。
(一)课堂教学环节







(二)课程结构比例

(二)教学活动周数安排

九、教学基本条件
(一)师资队伍
本专业教师具有一定的专业结构、数量结构、年龄结构、职称结构,以及具有一定的综合素养和专业素养结构,师生比23:1。
1.专任教师
专任教师数量12人,年龄老、中、青比例以在2:6:4,高级职称教师占比33%,研究生以上学历比例82%,“双师型”教师占比65%。
本专业由副教授及以上职称担任专业带头人。专任教师要求具有高校教师资格;具有英语相关专业本科及以上学历;具有一定年限的相应工作经历或者实践经验,达到相应的技术技能水平;具有本专业理论和实践能力;能够落实课程思政要求,挖掘专业课程中的思政教育元素和资源;能够运用信息技术开展混合式教学等教法改革;能够跟踪新技术发展前沿,开展技术研发社会服务。教师每年企业锻炼不少于1个月。
2.兼职教师
本专业有兼职教师10人,主要从行业的高素质人才(专业人才、行业专家等)中聘任,具有扎实的专业知识和丰富的实际工作经验,原则上应具有中级及以上相关专业技术职称,了解教育教学规律,能承担专业课程教学、实习实训指导和学生职业发展规划指导等教学任务。
3.教学团队
本专业共组建教学团队2个,建立定期开展专业(学科)教研活动。

(二)教学设施
1.校内实训基地
本专业共有校内实训基地10个,多媒体教室20间,使用普通教室20间。

2.校外实训基地
本专业共有校外实训基地6个,主要承担教学实习、岗位实习等实践教学环节,每校外实训基地(企业)配备岗位实习指导教师不少于2人,按校企双导师设置。

(三)教学资源
1.教材选用基本要求
按照国家规定,经过规范程序选用教材,优先选用国家规划教材和国家优秀教材。专业课程教材体现本行业的新技术、新规范、新标准,并通过活页式教材等多种方式进行动态更新。
2.图书文献配备基本要求
本专业有专业类图书文献资料33600册(个)。图书文献配备能满足人才培养、专业建设、教科研等工作的需要。专业类图书文献主要包括:人文素养类、运营管理类、经济类、服务心理类、服务质量管理类、电子商务类、历史地理文化类等基础类图书;行业标准、技能操作规范、岗位操作规范及流程、市场调研与分析、实务案例等。及时配置新经济、新技术、新工艺、新材料、新管理方式、新服务方式等相关的图书文献。
3.数字教学资源配置基本要求
本专业以旅游管理专业教学资源库为平台,以智慧职教、一体化教学、智慧课堂等用户端口,融合海量数字教学资源,实现全天候、立体化、线上线下融合式教学与学习。
十、教学方法
本专业依据专业培养目标、课程教学要求、学生学情与教学资源,倡导因材施教、因需施教,贯彻“以学为本”的教学理念,结合行业岗位工作特点,主要采用理实一体化教学、案例教学、项目教学、模拟情景、角色扮演等教学方法,坚持学中做、做中学。此外,充分利用“互联网+”背景下的网络化教学手段,实施翻转课堂和线上线下混合式教学。
十一、质量保障
(一)学习评价
在评价本专业学生学习时,注重学习过程与学习结果评价并重。评价内容包括平时课堂表现情况(包括到课、上课纪律及参与课堂活动等)、网络专业学习资源、课后作业情况和实践活动情况、期末考试成绩进行综合评分。在学习评价过程中,更侧重于过程的评价,以提高学生的学习积极性、主动性和自主性。
(二)质量管理
在学校整体教学质量监控和保障体系下,按旅游管理专业群总体要求,以及本专业人才培养目标和要求,遵循教育教学规律,构建“三位一体”的教学质量管理体系。组织制定本专业线上线下教学学习管理各项制度,规范线上线下课堂教学工作的各个环节,全方位、全时空的对教学质量进行监督、检查和评估,切实提高教学质量。
十二、毕业要求
(一)毕业学分要求
本专业毕业最低学分要求为147学分。

(二)职业技能等级证书要求
本专业学生在校期间可以考取下列技能等级证书。此外,鼓励学生根据个人兴趣、职业规划考取其他技能等级证书。

(三)第二课堂成绩单
获得团委《第二课堂成绩单》所规定的成绩。
(四)其他要求
按学校学分置换相关规定执行。
十三、附录
(一)培养方案论证说明
本方案由旅游管理专业教师共同研讨,经过多次讨论和企业征询讨论,于2023年7月修订完成。并经专业指导委员会论证。

(二)方案变更情况一览表
